欢迎访问新医改评论 XYGPL.COM 您是第 3830313 位访问者
近年来,经济社会和医学科学的快速进步,推动了对疾病认知的持续深化,直接带来了药品临床应用范围的延伸,超出药品说明书范围的使用情况随之出现,相关部门、学术界、医疗行业、病患群体等均有不同理解。
中国医疗保险 2025-10-31相较于我国庞大的人口基数,当前长护险覆盖人群仍是少数,特别是绝大多数中小城市和农村地区的居民尚未被纳入保障范围。即便在试点城市,保障范围也多以城镇职工医保参保人员为主,如何将城乡居民,尤其是广大农村老人纳入其中,是制度公平性面临的首要考验。农村地区的人口老龄化、空巢化问题更为突出,但护理服务资源却最为匮乏,这构成了长护险推广中最艰巨的“最后一公里”。
金融时报 2025-10-31医保患者到医院看病,用医保卡看完病支付自付部分,剩下的就是医院与医保之间如何结算的事情,看起来与患者无关,其实在"医保预算双控"既医保有区域总额预算还有对医院总控预算的当下,许多医院出现医保结算率较低亏损较大,为了提高医保结算率减少亏损,无疑会在医疗过程中想办法,正向的办法是减少无效药品、耗材使用,合理检查和治疗,负向的办法自然很多,过度治疗升级病种,减少合理检查和治疗,过度缩短住院日等。
健康界 2025-10-31过去15年,全国层面总计招收定向医学生约9万人。在很长一段时期里,这项政策确实极大缓解了基层医疗机构的用人难题,但随着时间推移,它的弊端也逐步显露——在高中毕业阶段过早确立终身职业规划、城市医学生培养体系和农村现状之间的落差、基层用人单位对待非本地人才的微妙心态等等,都在不断肢解和反噬政策制定者的初衷。
健闻咨询 2025-10-3010月29日,国家卫健委等6部门制定并印发《关于加强基层慢性病健康管理服务的指导意见》。
lulu I 慢病管理 2025-10-3010月27日,第十一批国家组织药品集中带量采购产生中选结果。此次集采共纳入55种药品,覆盖抗感染、抗过敏、抗肿瘤、降血糖、降血压、降血脂等领域常用药品,总体实现了“稳临床、保质量、反内卷、防围标”预期目标。
央视新闻 2025-10-30数据共享是医保商保协同的“基础设施”,通过数据流驱动业务、资金、服务的深度融合,最终实现从“碎片化保障”到“全周期健康管理”的升级,既提升参保人的保障质量,又通过风险共担和效率优化控制成本,从而实现多方共赢。
中国医疗保险 2025-10-30
编码标准的统一促进形成真正的大数据管理机制,如以统一的药品编码为纽带,实现从招标、采购、使用、管理、监管及疗效评价等全链条的数据管理。
易联招采网 2025-10-29美国医疗改革的本质是如何降低大型医疗综合体的垄断性,只有拆除其垄断性才能降低医疗开支。就像将药价削减仅限于Medicaid一样,如果监管满足于这种形式上的改革,美国药价不仅不会有真实的下降,反而还会推高总医疗成本,尤其是保费,对降低总医疗成本并没有帮助。
Latitude Health 2025-10-29需要明确的是,公立医院的医疗的公益性不能简单等同于是廉价医疗,更不等于是免费医疗,公立医院的改革不应也不能简单以降低医务人员待遇,甚至是损害其合理的切身利益为代价,要以“价值医疗”为原则进行医务人员薪酬制度设计。
九棵草 2025-10-29在各种原因的影响下,医院和医生过于追求效率、过度医疗行为受到庇护、医疗质量下降、患者就医体验下降等等也受到社质疑,一定程度上也导致了老百姓“看病难、看病贵”的问题。
九棵草 2025-10-29
当前,创新药的研发面临着"高投入、高风险、长周期"的严峻挑战,在公立医保控费压力大、准入门槛高的背景下,商业健康保险为创新药开辟了至关重要的市场准入路径。
易联招采网 2025-10-29
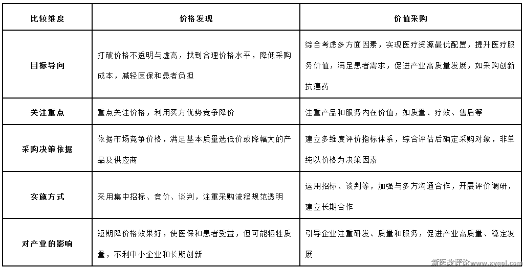
在医保制度改革之初,由于医保基金规模较小、购买医药服务的实力有限,医保经办方的话语权相当微弱。在信息不对称的大背景下,基本上都是实行按项目付费,这在本质上是一种“照单全收”的被动支付制度。这种支付制度导致医保基金使用效用低下,可购买的医药服务性价比不高,甚至花了许多“冤枉钱”。医保改革的正向效应被消减,人民群众(特别是患者)反映强烈。问题是时代的呼声、问题倒逼改革。变“被动买单”为“主动购买”,就成为深化医保支付制度改革的必然逻辑。
中国医疗保险 2025-10-28近日,国家医疗保障局办公室印发《关于开展真实世界医保综合价值评价试点工作的通知》(医保办发〔2025〕15号),决定在北京市、海南省等11个省市开展真实世界医保综合价值评价试点工作。这项试点标志着我国医保治理迈向一个新阶段,将从“有没有”转向“好不好”,用真实世界数据为医药产品“精准画像”。
一要渝见 2025-10-28长期护理保险作为我国社会保障体系中的“第六险”,具有高起点推进标准化和信息化建设的基础,明确定点长期护理保险服务机构信息系统建设要求,是引领定点长护服务机构高质量发展的必然要求。
中国医疗保险 2025-10-28从发展数据来看,我国基本医保参保人数已由2006年的5.67亿人增长至2024年的13.27亿人,参保率稳固保持在95%以上。全民医保制度的快速推进,为织密扎牢覆盖广大人民群众的基本医疗保障网奠定了坚实基础。随着人民群众对健康福祉的美好需求日益增长,医疗保障制度的管理模式与服务效能也需随之优化升级,这使得通过标准化建设为医保改革提供支撑的需求愈发迫切。
中国医疗保险 2025-10-28
日前,江西省医疗保障局官微发布《关于促进“三医”协同发展和治理 进一步推进集采药品“三进”工作走深走实的通知》,明确将通过深化集采药品“三进”工作,进一步提升群众用药可及性与便捷度、推动医药行业健康发展、促进医疗资源下沉。
21世纪经济报道 2025-10-282024年,我国创新药械市场规模约达1620亿元,但商业健康险支付仅占7.7%,患者自费比例高达49%。这一数据揭示出创新药可及性的核心痛点:基本医保“保基本”的定位与高值创新药的高昂价格之间存在巨大鸿沟。
新康界 2025-10-272025年以来,中国药店市场结束了20多年来的持续扩张态势,药店关店数量首次超过开店数量,药店总数跌破70万家。其实药店市场结束扩张态势是个全球现象,自从2018年以来,美国、欧洲都出现了明显的药店闭店潮。
Latitude Health 2025-10-27