欢迎访问新医改评论 XYGPL.COM 您是第 3585622 位访问者
2025年以来,取消医疗机构药品配备总数限制的省市逐渐增加。
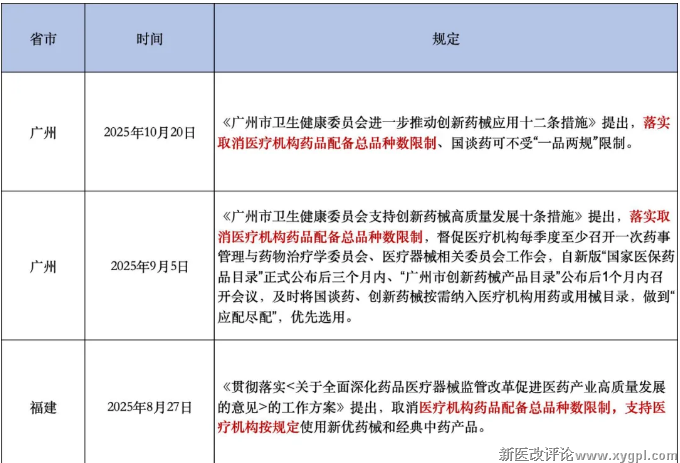
01 广州一月内两度发文 落实取消医院用药数量限制
广州强调,进一步优化创新药械应用机制,其中包括落实取消医疗机构药品配备总品种数限制、国谈药可不受“一品两规”限制。
广州同时提出,创新药械相关费用不纳入门诊次均费用、住院次均药品费用等公立医疗机构绩效监测,医疗机构不得以医疗机构用药目录数量、药占比、耗占比、药物月度使用量限制等为由影响创新药械合理使用。
2025年以来,国家层面释放明确信号——在最新的《三级医院评审标准(2025年版)》中,既无对于药品数量配备的限制要求,也没有关于一品两规的规定。
回看医疗机构药品配备总数限制松动的历程,全国范围内首个提出取消限制的是广东——广东在2023年7月发布的《广东省医疗机构药品目录管理指南》(征求意见稿)中,率先删除原三级医院1500种、二级医院1200种等品规限制。
广州作为广东的省会城市,9月以来接连发布“广州支持创新药械高质量发展十条措施”“广州推动创新药械应用十二条”,加大对创新药械的支持力度,并两度强调“落实取消医疗机构药品配备总品种数限制”。
10月20日,“广州推动创新药械应用十二条”要求:医疗机构在广州创新药械产品目录发布后1个月内召开药事管理与药物治疗学委员会或医疗器械相关委员会工作会,每年召开相关工作会议不少于4次,且会议议题必须包含讨论创新药、创新医疗器械入院事宜,及时将创新药械按需纳入医疗机构用药或用械目录,做到“应配尽配”,优先选用。
6月27日,《广东省已获批创新药械产品目录(第一批)》发布,共107种创新药械。
广州在推动创新药械商业化落地上的措施开始明显细化。其特别强调,将通过信息化平台定期监测各医疗机构召开药事会或医疗器械相关委员会工作会、创新药械使用情况;各相关医疗机构对于广州创新药械目录产品暂不纳入院内目录的、讨论通过的品种2个月内不进行采购使用的,要书面上报理由;以及鼓励医疗机构建立院内目录药械品种动态调整与退出机制,及时更迭临床疗效更优、临床更加急需的药械。
02 两年多时间 6省先后取消医院药品配备数量限制
明确取消医疗机构药品配备总品种数限制的还有上海、四川、北京、山东济南、新疆、福建6省市。



8月7日,福建药监局等十一部门联合发文支持创新药械发展,其中提到——依法依规加强创新药品、医疗器械在医药机构推广应用,取消医疗机构药品配备总品种数限制,支持医疗机构按规定使用新优药械和经典中药产品。
放眼全国,2024版医保目录公布后,国家医保局明确,不得以医保总额限制、医疗机构用药目录数量、药占比为由影响药品进院,随后多数省份跟进,针对国谈药品的进院,医疗机构用药目录数量限制基本破除。
进入2025年,我国政府正以前所未有的力度推动创新药的发展和可及性。
2025年7月,国家医保局、国家卫生健康委联合印发《支持创新药高质量发展的若干措施》,内容涉及药事会召开、一品两规限制、DRG成本豁免、商保支付兜底等方面,全方位支持创新药入院。源达信息证券称,全方位政策支持下,创新药院内市场渗透率有望持续提高。
9月20日,国家医保局宣布,2025年国家基本医保目录及商保创新药目录调整通过形式审查申报药品的专家评审工作已经结束,之后是谈判/竞价/价格协商(9-10月)、公布结果(10-11月)阶段。
在支持创新药高质量发展和医保腾笼换鸟、支付方式改革的综合作用下,各类药品院内准入的难易程度将进一步分化。
有观点认为,可能呈现如下排序(由难到易):高价、无特殊支付政策支持的创新药/临床价值不明确的中成药(辅助用药);非集采范围内的品牌原研药和普通仿制药;有明确临床价值和成本优势的创新药以及具有独特疗效的中药创新药/经典名方;国家集采中选产品。
|
|
||||