欢迎访问新医改评论 XYGPL.COM 您是第 3678229 位访问者
一、问题的提出
构建多层次医疗保障体系,既是中国医疗保障制度改革的既定目标,也是适应居民健康风险结构变化、持续满足人民群众疾病医疗和健康保障需求的必由之路。
党的二十届四中全会通过的《关于制定国民经济和社会发展第十五个五年规划的建议》明确提出“健全多层次医疗保障体系”的任务,意味着未来五年多层次医疗保障体系建设将全面提速,进入结构趋于完善、功能更加协调的制度成熟定型发展阶段。
从现实运行情况看,我国已形成基本医疗保险、大病保险、医疗救助、商业健康保险、医疗互助和慈善医疗等多种制度并存的格局,但严格来说,尚未形成功能定位明确、运行机制顺畅、协同高效的有机体系。
在人口老龄化加速、慢性病负担持续攀升、医疗费用刚性增长以及健康需求日益多样化的背景下,这一制度并存而体系未成格局的局限性愈发凸显。为此,有必要在理论上对多层次医疗保障体系的内涵和结构进行系统阐释,在国际比较中厘清中国制度话语的独特性,并在现实评估基础上提出有针对性的改革方案。
近年来,学界关于多层次医疗保障的研究不断深化,重点聚焦于多层次医疗保障的概念界定、结构类型、筹资逻辑、运行机制、绩效评估,以及大病保险、商业健康保险、慈善医疗等子制度的功能定位与治理模式等方面,为理解中国多层次医疗保障体系的整体形态与实践问题提供了重要基础。具体来说,相关研究大致沿三条主线展开——
一是从制度演进与整体结构的视角,界定“多层次医疗保障”的概念边界和层次划分,强调应以法定医疗保障为制度基座,警惕将养老金“多支柱”范式简单类推到医疗领域的片面理解,指出多层次格局的阶段性和可调整性。有研究从协同治理和法律规制的角度提出应细化层次、明晰权责边界、优化补充保障模式,并区分“基本多层”与“多元多层”,强调在夯实基础层前提下,逐步向预防、康复和长期照护等领域延伸。
二是从筹资和子制度运行机理切入,提出“财政预算+社会供款+风险筹资”的多元筹资框架,主张通过整合与统筹推动筹资体系走向权责共同体,分析城乡居民医保、大病保险和医疗救助三重制度组合的功能与约束,提出整合三重制度、以常住人口为基础统一覆盖、按可支配收入比例缴费等改革思路,同时围绕大病保险回归基本医疗保险、商业健康保险功能重塑、多方共付机制构建以及慈善医疗补位功能与规范路径等展开讨论。
三是从量化评估视角展开,如构建反映多层次医疗保障发展水平的综合指数体系,对基本医疗保险、大病保险、医疗救助和商业健康保险的发展水平和地区差异进行测算,揭示我国多层次医疗保障体系在保障深度、结构平衡和区域协调等方面仍存在明显不足。
在既有研究基础上,仍有若干关键问题有待进一步深化讨论:
其一,在中国政策语境下,如何避免将多层次医疗保障简单等同于制度项目的“堆叠”,而是从责任结构与功能分工视角进行系统阐释,防止概念泛化和政策误读?
其二,从国际比较视角看,在不同福利国家模式下,医疗保障在基础性与补充性制度之间呈现出哪些共通规律,中国多层次医疗保障体系的整体设想与实践探索在全球经验图谱中处于何种位置?
其三,在上述理论分析与国际比较框架下,如何立足中国现实,围绕“十五五”时期健全多层次医疗保障体系的改革任务,在结构优化、功能协同与治理现代化方面取得实质性进展,使多层次体系充分发挥综合保障效能?
围绕上述问题,本文在梳理社会保障多层次化理论与国际经验的基础上,提出“主体保障层、功能拓展层、社会支持层”的分析框架,对我国多层次医疗保障体系的结构逻辑和运行特征进行系统阐释,评估当前建设进展与突出问题,并提出分层改革与协同治理的政策建议,以期为党的二十届四中全会明确的“健全多层次医疗保障体系”任务提供较为系统的理论注解。
二、多层次医疗保障体系的理论阐释
01国际背景与中国特色
从全球经验看,始于20世纪80年代的社会保障多层次化改革主要基于三方面背景——
一是20世纪70年代石油危机后部分国家经济长期低迷,财政难以承受日益膨胀的法定养老金支出。
二是人口老龄化加速发展,社会保障特别是现收现付制公共养老金的可持续性风险显著上升,单一层次制度安排在可持续性方面日益面临严峻挑战,亟须引入市场与社会力量,重塑政府、市场与个人之间的责任分配格局。
三是随着经济社会发展,个体福利需求普遍高涨且日益呈现差异化和个性化,必须以多层次的有效供给才能使其得到满足。
在此背景下,许多国家围绕养老保险制度推进多层次化改革,实践大致呈现两种路径:
一种是在坚持公共养老金公共性与基础性地位的前提下,通过发展企业年金和个人养老金等补充制度分担财务压力;
另一种则是推动公共养老金私有化改革,以此转移政府责任,走向个人自我负责。
前者本质上是以公共养老金为基础构建多层次体系,在不动摇其公共属性与制度根基前提下,通过补充性养老金增强制度稳健性与适应性;后者则重构养老金制度的底层逻辑与权责关系,削弱甚至否定公共性,将本应由国家主导的社会保险转化为以个人账户为核心的私有化安排,构成对公共养老金制度本质的背离。
前者在美国、德国、法国、英国、日本等主要发达国家得到广泛采用,公共养老金的政府责任并未被削弱,反而通过多层次制度结构得到巩固与延伸;后者则在以智利为代表的少数国家实施,最终因给付水平下降、老年贫困加剧和制度信任危机而被迫撤回,为国际社会提供了深刻教训。
总体而言,社会保障制度多层次化改革呈现如下基本事实:
一是在相当长时期内,多层次社会保障体系在实践中指向多层次养老金体系;
二是建设多层次(或世界银行推崇的所谓“多支柱”)养老金体系的共识,是在公共养老金私有化之路无法走通的情况下形成的,对智利模式的反思在其中发挥了关键作用;
三是西方发达国家均未对作为国家公共品的公共养老金制度进行私有化改革,新自由主义私有化主张主要影响了一部分发展中国家并造成严重后果;
四是多层次并不意味着公共责任退却,其实质在于通过分层设计与责任重构,提升制度体系的稳健性和适应性;
五是多层次养老金体系的实践表明,通过在不同层次的制度安排中对政府、市场、社会和个人的责任进行合理分工与动态调适:
一方面优化了权责结构;
另一方面激发了各方主体的参与动力,壮大了养老金制度体系的物质基础,并显著提升了制度的长期可持续性。
正是基于以上实践逻辑,由多层次养老金体系扩展到多层次社会保障体系建设,成为当今全球社会保障改革与发展的主要取向。
需要指出的是,将医疗保障整体制度架构进行系统性的分层设计在各国实践中并不多见。无论是英国、瑞典等国民保健服务(全民公费医疗)模式国家,还是德国、法国、日本等社会医疗保险模式国家,均以强制覆盖的公共保障作为医疗卫生费用的主要筹资来源,并通过这一制度安排有效化解疾病医疗费用风险,因而“多层次”并非显性政策议题。
美国虽呈现政府医保项目、雇主提供的商业医保、非营利机构项目等并立的格局,但其政府项目主要覆盖老年人、低收入者和部分儿童等特定群体,并非在全民覆盖基础之上构建的分层结构。
从严格意义上说,其他主要国家目前并不存在与中国政策话语中“多层次医疗保障体系”完全对应的制度形态。
多层次医疗保障体系作为具有鲜明中国特色的政策概念,其提出的背景主要包括以下几点——
一是现阶段基本医疗保险制度尚难以彻底解除居民疾病医疗后顾之忧,更难以单凭一层制度应对人口老龄化、医疗费用刚性增长叠加所带来的财务压力,亟须通过制度分层和责任分担,增强医疗保障体系的整体抗风险韧性。
二是伴随收入水平提高和健康观念升级,不同收入阶层、生命周期阶段和健康风险水平人群的健康服务需求呈现愈加明显的差异,特别是在健康管理、新诊疗技术、高值药品等领域尚存在明显保障缺口,单一层次制度安排难以有效承接多样化和个性化需求。
三是社会组织、慈善力量以及互联网平台的发展,为医疗互助与慈善医疗等社会支持机制提供了新的发展空间。
在此背景下,国家参照多层次养老金体系的政策设想,明确了建立多层次医疗保障体系的政策取向。
2020年中央发布的《关于深化医疗保障制度改革的意见》(中发〔2020〕5号)勾勒出多层次医疗保障体系的轮廓,提出“到2030年,全面建成以基本医疗保险为主体、医疗救助为托底,补充医疗保险、商业健康保险、慈善捐赠、医疗互助共同发展的医疗保障制度体系”。
2021年《“十四五”全民医疗保障规划》则提出了提升基本医疗保险参保质量、完善基本医疗保障待遇保障机制、优化基本医疗保障筹资机制、鼓励商业健康保险发展、支持医疗互助有序发展等健全多层次医疗保障制度体系的着力点。
近期,党的二十届四中全会通过的《关于制定国民经济和社会发展第十五个五年规划的建议》再次强调“健全多层次医疗保障体系”,这意味着多层次医疗保障体系建设将在未来五年进入全面加速和结构优化的新阶段。
02多层次医疗保障体系的结构划分
在规范层面,多层次医疗保障体系可界定为:在统一的政策与监管框架内,以政府负责或主导的法定医疗保障为主体,以商业健康保险等市场化机制以及医疗互助和慈善医疗等社会力量为有机补充,通过强制与自愿机制相结合、公共筹资与私人筹资相协调的多元制度安排,构建起的既能兜牢基本保障底线,又能兼顾差异化和个性化需求的医疗保障制度体系。
该体系既保留现代社会保障作为强制共享机制的公平性与互助共济本质,又通过市场主体与社会力量拓展医疗保障的覆盖边界与服务内容,增强制度对经济社会环境变化的适应性和对不同群体需求的包容性;其核心并非简单叠加若干制度项目,而在于通过分层设计与制度衔接,实现责任主体有别、功能定位清晰、运行机制相容和整体治理协同。
在中国语境下,关于多层次医疗保障的结构划分存在不同理解:有的研究从制度清单出发,将基本医疗保险、大病保险、医疗救助、商业健康保险、慈善捐赠、医疗互助等一并列举;有的则直接借用养老金领域“三支柱”“五支柱”等范式,以国家、企业、个人等责任主体划分层次。
本文在吸收既有研究成果的基础上,结合中国政策语境与制度实践,突出责任主体与功能定位两个核心维度,将多层次医疗保障体系划分为主体保障层、功能拓展层和社会支持层三个层次。
第一层次(主体保障层)由政府主导的法定医疗保障构成,是多层次医疗保障体系的主干和基础,包括现行职工基本医疗保险、城乡居民基本医疗保险、在基本医疗保险基础上延伸形成的城乡居民大病保险,以及政府举办的医疗救助等。其核心功能至少体现在两方面:
一是通过公平的筹资机制和统一的待遇政策,为全民提供普遍、稳定的基本保障,着力防范灾难性卫生支出,筑牢防止因病致贫、因病返贫的制度防线;
二是确立清晰的制度基线,即界定由公共制度统一承担的疾病医疗风险范围和基本保障水平,为补充性制度安排预留空间、划定边界。
第二层次(功能拓展层)由市场机制主导,主要包括商业健康保险及相关补充保障安排。此层次遵循风险等价交换与精算平衡的运行逻辑,由各类商业保险机构按市场原则运营,政府主要承担监管规范与政策引导职能。与侧重底线公平和普遍覆盖的主体保障层相比,功能拓展层强调增量提升和服务拓展,通过产品创新、高端医疗服务衔接和个性化健康管理,为具有一定支付能力和保险意识的群体提供差异化、高品质保障,是对主体保障层的升级型制度补充。
第三层次(社会支持层)是由社会力量主导的医疗互助和慈善医疗等制度安排,包括工会或单位发起的职工医疗互助、公民自发参与的互助计划,以及依托社会捐赠的慈善医疗等。医疗互助通常采取会员制,由参与者定期缴纳会费,在成员发生大额医疗费用时给予一定补助;慈善医疗则依托社会捐赠,聚焦特定困难群体提供资金支持。这一层次以柔性的互助网络和社会资源在制度边缘地带拾遗补缺,在缓解极端个案风险和凝聚社会情感方面具有独特作用。
在上述三层次框架下,多层次医疗保障体系既承认不同制度形式的责任主体和功能定位差异,又强调层次之间在功能上的递进关系和责任上的主次分工,有助于在实践中避免将各类制度简单视作平行项目,从而为顶层设计和政策协调提供较为清晰的分析工具。
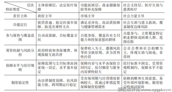
03不同医疗保障层次的主要特征比较
在责任主体与功能定位划分清晰的基础上,可进一步从参与属性与覆盖范围、保障水平与给付规则、筹资机制与风险分担方式以及制度稳定性等维度,对三层制度进行系统比较,进一步厘清层次差异与互补逻辑(表1)。
表1 不同层次医疗保障的主要特点比较
从参与属性与覆盖范围看,主体保障层自动覆盖或强制参保、以实现全面覆盖为目标;功能拓展层和社会支持层均基于自愿参与原则,前者主要服务具有一定支付能力和保险意识的群体,后者则多聚焦于特定职业群体或经济困难人群,整体上呈现由全民普惠向有选择参与、重点保障的范围递减梯度。
从筹资机制与风险分担方式看,主体保障层以政府财政和参保缴费为主要来源,实现最为广泛的风险共担;功能拓展层以商业保费为主要来源,遵循风险等价交换原则,在一定程度上体现风险按价分配;社会支持层则依赖社会捐赠和会员会费,更突出捐赠意愿与互助精神,其筹资与风险分担高度依赖社会参与度和组织治理能力。
从保障水平与给付规则看,主体保障层的待遇标准及支付范围一般由国家统一设定,强调公平性与稳定性;功能拓展层则通过合同条款在责任范围、给付限额、服务内容等方面展现出高度弹性,可提供高额给付、高端服务和综合健康管理等差异化保障;社会支持层的保障水平受筹资规模、项目设计和治理能力制约,具有明显不确定性,更接近救急型、补缺型的支持。
从制度韧性与抗风险能力看,主体保障层以国家立法为支撑,具有较强的制度刚性和跨周期稳定性;功能拓展层嵌入市场竞争环境,运行结果高度依赖宏观经济、公司治理水平和监管约束,若缺乏稳健经营与审慎监管,易在波动中放大风险;社会支持层则高度依赖互助与捐赠意愿,易受经济形势、舆论环境和信任水平等因素影响,稳定性相对较弱。
综合来看,三层制度在上述维度上形成了“强制-自愿”“普惠-聚焦”“公共-私人”“统一-差异”“稳定-波动”等多重梯度:
主体保障层通过普惠性和强制性制度安排,承担无法替代的底线保障职责;
功能拓展层在市场逻辑下提供多样化和高品质服务,承担升级与拓展功能;
社会支持层以柔性、分散、道义驱动的方式,在制度边缘和极端情形下发挥补位作用。
三者既不可互相替代,也不宜简单叠加,只有在分工明确基础上实现良性协同,方能共同构成具有韧性与包容性的多层次医疗保障体系。
三、国际视角下不同类型医疗保障制度的普遍规律
从国际比较视角看,各国医疗保障体系虽存在多种项目组合,且不同程度呈现政府、市场、社会多主体责任共担格局,但在政策话语中普遍未将医疗保障系统性表述为多层次体系,也未形成类似养老金领域多支柱的通用框架。多数先发国家倾向于建立统一的全民医保制度,以政府主导的公共医疗保障为核心。其背后既源于医疗风险特征,也出于健康公共性的制度逻辑:
一方面,相对于在生命历程中相对可预测的长寿风险,疾病发生的时间、频率和费用水平高度不确定,单个家庭难以通过自我积累应对,商业保险又常因逆选择和道德风险等市场失灵而难以实现充分覆盖。这为政府建立强制性、广覆盖公共制度提供了正当性与必要性。
另一方面,人口健康具有明显的正外部性,直接关系到劳动力供给、人力资本积累和社会稳定,医疗保障因而被普遍视为国家治理和社会契约的重要组成部分。具体来看,国际经验大体呈现以下共性规律。
01强制性的法定医疗保障构成解除民众疾病医疗风险的根本保障
先发国家普遍通过立法确保全民享有法定医疗保障,由政府项目或强制性医疗保险承担主要支付责任,从而显著降低医疗费用风险对家庭和个人的冲击。
经合组织统计显示(见表2),在有可比数据的38个成员国中,政府预算和强制性医保筹资平均承担了约75%的卫生总费用,个人现金自付支出约占19%,自愿性商业保险和其他补充机制合计约占6%。英国、北欧国家等实行全民公费医疗的国家,政府直接承担80%以上的卫生支出;实行社会保险的德国、法国、日本等国则由医疗保险基金支付75%以上的费用(德国78%,法国80%,日本77%),并辅以公共财政对公共卫生和困难人群的补助,法定医疗保障合计筹资占比也在80%以上。坚实的法定医疗保障使得上述国家在未满足医疗需求发生率、灾难性卫生支出发生率等反映财务风险保护水平的主要指标上表现良好。
表2 典型国家卫生支出按筹资来源划分的构成
(2023年或数据可得最近年份,%)
02自愿性商业健康保险普遍扮演补充性角色
在多数经合组织成员国,自愿性商业健康保险人口覆盖率较高,但在整体卫生筹资中的占比普遍较低。2024年,在29个可获取最新数据的国家中,自愿性(补充)商业健康保险平均覆盖36.4%人口,且近10年来覆盖率略有增长,其中有9个国家的覆盖率超过50%。
然而,在数据可得的经合组织38个成员国中,自愿性商保支出占卫生总费用的比例平均不足5%——典型如法国、德国、英国,分别有约56%、28%、12%的居民拥有自愿性商业健康保险,但其支出占卫生总费用的比例仅约为6%、1%、3%。
从功能类型看,自愿性商业健康保险主要可分为三类(见表3):
一是为缩短候诊时间、扩大就医选择提供附加便利的增值型(聚焦时效性/选择权),核心是提升就医体验而非填补保障缺口;
二是覆盖公共筹资福利包未纳入服务项目的互补型(聚焦服务缺口),针对性填补公共医保的服务覆盖空白;
三是对公共筹资医疗保障中患者需承担的共付费用进行补偿的互补型(聚焦自付费用)。其中,前两类在各国更为普遍,聚焦自付费用的互补型的普及程度则远不及前两者。
表3 自愿性商业健康保险市场的功能分类
资料来源:改编自Sarah Thomson (eds.),Private Health Insurance:History,Politics and Performance,Cambridge University Press,2020.
自愿性商业健康保险的覆盖率与功能类型,与该国法定医疗保障制度的设计高度相关:在法定医疗保障费用覆盖充分、服务保障全面,但存在候诊时间长、就医选择受限的国家,增值型(聚焦时效性/选择权)产品更为普遍,例如部分英国居民通过购买此类保险,获取更快捷的治疗服务与更灵活的择医空间。在法定医疗保障明确排除部分服务类别的国家,服务互补型更为常见,如荷兰(82.4%)、加拿大(67%)超半数人口拥有此类补充保险。在共付费用较高的国家,费用互补型更为普遍,例如比利时、法国超半数人口拥有此类保险。
03其他筹资来源的经济保障功能有限
在多数先发国家,由非政府组织(慈善组织、基金会等)出资、雇主直接承担的医疗费用等在卫生总费用中的占比很低,数据可得的经合组织38国平均仅约1%,仅美国达到5%。这类机制在缓解医疗经济负担方面的作用相对边缘,但在社会动员、社区凝聚力塑造与价值倡导方面具有独特意义。
04法定医疗保障对不同类型保障项目的覆盖存在结构性差异
从保障项目结构看,多数国家法定医疗保障对住院服务的保障最为充分,对门诊服务次之,对牙科服务和部分药品的保障相对较弱。
在经合组织成员国中,平均约90%的住院费用由政府项目或强制保险制度支付,瑞典、挪威、德国、英国等国几乎无需患者个人自付;在门诊医疗费用方面,平均约78%由法定保障支付;相较而言,牙科服务、药品更多依赖补充保险和个人支付,平均仅58%的药品费用、32%的牙科服务费用由法定医疗保障承担。法定保障相对不充分的领域,往往是自愿保险等补充性机制发挥作用的空间。
综上,先发国家虽然未形成与中国政策概念完全对应的“多层次医疗保障体系”表述,但普遍存在以政府主导的法定基本保障为核心、以市场和社会机制提供补充保障的多元制度格局,且这一多元格局往往建立在制度边界较为清晰、信息相对透明、激励相容和监管有力的治理结构之上。
以此为鉴我国多层次医疗保障体系建设,应在吸收以公共制度为绝对主体、以自愿性商业保险为主要补充的一般规律基础上,正视自身制度发展阶段与现实约束,将多层次理解为在坚守政府主体责任前提下的责任重构与功能拓展,以夯实主体保障层为前提,通过市场与社会力量提升体系整体效率与韧性。
四、我国多层次医疗保障体系的发展现状与问题
立足现实观察,我国多层次医疗保障体系建设虽然取得积极进展,但与体系成熟定型的目标相比仍存在不小差距。整体而言,该体系仍处于由基本框架初成迈向结构优化与协同治理的过渡阶段。
01主体保障层制度尚未成熟定型保障水平和内部结构仍需优化
基本医疗保险、大病保险、医疗救助构成主体保障层的制度组合,为多层次医疗保障体系提供了基础支撑。基本医疗保险参保率长期稳定在95%左右,大病保险和医疗救助对重特大疾病和困难群体提供了额外支持,在防范因病致贫返贫方面发挥了重要作用。然而,从多层次体系视角审视,主体保障层在制度设计、保障深度与内部整合等方面仍存在结构性问题。
首先,一些制度性缺陷制约了基本医疗保险功能的充分发挥。医保个人账户削弱了制度的互助共济功能;退休人员不缴费政策既增加基金负担,又造成代际不公平;基金统筹层次偏低,地区之间存在待遇差异,制度碎片化问题仍然存在;居民医保实行按人头定额缴费,低收入居民缴费负担偏重,且居民医保采取自愿参保模式,断保、漏保现象时有发生。这些问题叠加,使得主体保障层在公平性、互助共济性和可持续性方面均面临挑战。
其次,重大疾病财务保护水平有限,灾难性卫生支出风险尚存。我国基本医疗保险定位于“保基本”,但对“基本”的保障标准缺乏明确和可操作的界定。职工医保与居民医保均设置起付线、封顶线和报销比例限制,超出基金支付上限和目录范围的费用仍需个人承担。医疗救助受资金规模和政策范围限制,仅能对特定困难人群提供有限救助。重特大疾病发生时,即便是中等收入家庭也可能面临沉重的财务冲击。相关测算表明,2020年全国基本医疗保险、大病保险、医疗救助的保障程度分别为57.39%、1.50%、0.99%,医疗费用的个人自付比例为31.94%。而在保障程度最低的省份,个人自付比例接近40%。
根据世卫组织和世行对可持续发展目标(SDG)指标3.8.2的最新修订,新的财务保护指标将“家庭自付卫生支出超过家庭可自由支配预算(即家庭总消费或总收入扣除社会贫困线后的余额)的40%”作为衡量卫生领域财务困难的重要阈值,并据此计算相关人口比例。结合上述指标判断,我国部分重病患者和困难家庭仍面临明显的灾难性卫生支出风险。
再次,主体保障层内部制度之间的结构与功能划分有待理顺。职工医保与居民医保制度并行运行,待遇差距较大;大病保险资金来源于基本医疗保险基金且实质上属于基本医疗保险的“二次报销”,但在经办环节由商业保险公司承办,公共责任与商业逻辑交织;医疗救助以基本医疗保险目录为基础,救助范围和力度受限。
总体而言,主体保障层虽然实现了广泛覆盖,但在筹资结构、待遇公平、制度整合和风险保护程度等方面距离成熟定型仍有一定差距。
02功能拓展层发展提速但制度角色和功能定位仍模糊
在政策鼓励和居民健康需求扩大的推动下,我国商业健康保险近年来保持较快增长,成为多层次医疗保障体系中最具活力的部分之一。商业保险机构通过承办大病保险和惠民保项目、开发长期医疗险和重疾险产品等方式,已经在分担疾病风险、丰富保险供给和探索支付创新方面发挥重要作用。但从多层次体系整体结构来看,该层次仍面临若干突出问题。
一是商业健康保险整体上对主体保障层依附性较强。相当一部分业务与基本医疗保险密切捆绑,尤其是商业保险机构承办的大病保险、各地政府推动的惠民保等,这类业务在目标人群界定、赔付责任和产品设计等方面高度依赖基本医疗保险政策。与此同时,真正发挥市场机制优势、面向多样化和个性化需求的长期健康险、高端医疗险以及针对慢性病管理、康复护理等领域的专业化保险产品供给仍显不足。
二是产品结构与服务模式的多样化和精细化程度仍不高。当前商业健康保险市场中,中短期医疗险和重疾险仍占据主导地位,保障责任多集中在住院费用补偿或一次性给付,对疾病预防、健康促进和慢病综合管理等环节介入不足,综合保障功能尚未充分发挥。被寄予厚望的惠民保对特药、罕见病和创新疗法的覆盖有限,在风险精算和长期可持续性方面也面临挑战。
三是与医药服务体系的协同不充分。商业健康保险在利用医疗数据开展精细化承保、参与临床路径优化、整合健康管理服务等方面仍处于起步阶段,与医疗机构、医药企业和数字平台之间缺乏稳定的合作模式,在支付方式、信息共享和激励约束机制上有待探索更加系统的协同框架。
03社会支持层社会参与活跃,但制度化与可持续性不足
近年来,我国医疗互助和慈善医疗快速发展,成为社会支持层的主要制度形式:
一方面,多地工会组织和行业协会推进职工医疗互助计划,在一定程度上减轻了其成员的疾病费用负担;
另一方面,依托互联网平台的网络大病求助和互助计划迅速扩张,为正式制度保障不充分的患者提供了新的筹资渠道;各类公益基金会和慈善组织围绕罕见病、重病儿童群体等开展专项医疗救助,每年吸引大量社会捐赠,部分患者得到了实质性帮助。
据统计,我国每年约有27%的慈善资源用于医疗健康领域。网络大病个人求助平台更是在短时间内实现了大规模的社会动员。截至2023年3月31日,仅水滴筹平台就累计动员约4.32亿人次捐赠近584亿元,救助患者超过286万人。
从制度化和可持续发展角度看,社会支持层仍面临若干结构性问题:
一是覆盖范围总体有限且存在结构性偏差,职工医疗互助主要集中在正规就业群体,对灵活就业者、新就业形态劳动者和农民工等群体覆盖不足;慈善医疗救助更多聚焦极重度困难家庭或特定疾病人群,在数量和规模上难以与现实需求相匹配。
二是部分项目在资金使用、风险准备、信息披露等方面制度不够完备,特别是部分网络互助计划在快速扩张之后暴露出风险评估不足、治理能力薄弱等问题,出现停运或转型,引发社会关注。
三是社会支持层与主体保障层、功能拓展层缺乏稳定、透明的衔接机制,在责任划分、给付顺序和信息共享等方面缺少统一规范,既可能造成重复补偿,也容易出现保障空白。
总体而言,社会支持层在完善社会支持网络、激发社会参与、承接社会情感需求和强化社会凝聚力发挥了积极作用。虽然其经济保障作用和治理能力普遍有限,但在防止极端个案悲剧方面具有不可替代的价值,尤其在当前法定医疗保障和商业健康保险尚未完全覆盖重大疾病和特殊人群需求的情况下,仍是多层次医疗保障体系之中的重要补充机制,不过,要使其在多层次体系中发挥更为稳定和可持续的作用,有赖于推进制度化发展与规范治理。
04多层次体系整体协同面临的制度与治理挑战
在多层次医疗保障体系框架下,各层次之间能否形成清晰的分工格局、实现协同运行,是决定制度整体效能的关键。目前我国多层次医疗保障体系整体协同主要面临以下挑战:
一是在顶层设计层面,尚缺乏对多层次医疗保障体系整体结构与功能分工的系统性描绘。尽管重要政策文件明确提出要“健全多层次医疗保障体系”,但对多层次体系各层的制度属性、责任边界与发展路径尚缺乏具体、明确且具有操作性的阐释,尤其在保障水平、覆盖范围、筹资结构、制度公平性和治理绩效等方面尚未形成具有中长期约束力的指标框架。
二是在制度边界与经办模式方面,存在一定程度的混合性和功能紊乱现象。例如,居民大病保险在制度逻辑上属于基本医疗保险的延伸,但在经办方式上由商业保险机构承办;惠民保兼具政策性和商业性特征,既追求广覆盖与低门槛,又必须遵循商业可持续逻辑;部分网络互助计划在性质上接近商业保险,却长期游离于统一的保险监管框架之外。在缺乏清晰制度边界与责任划分的情况下,容易在实践中出现政策目标与商业逻辑相互掣肘、监管职责不清等问题。
三是信息系统与数据协同不足,制约了多层次体系的一体化监管与精细化管理。医保、民政、慈善平台和商保机构之间尚未建立统一的数据标准和高效的信息共享机制,难以及时识别重复补偿、保障空白与风险积聚,也不利于对不同层次制度的整体绩效进行综合评估,数字化治理潜力尚未充分发挥。
四是缺乏从体系视角出发的综合评估框架。现有评估多聚焦于单一制度或单一层次,难以从整体上把握多层次医疗保障体系的财务保护能力与可持续性。
综上,从制度成熟度和内在协调性看,当前多层次医疗保障格局呈现如下特征:
一是主体保障层尚处于迈向成熟定型的关键阶段,在筹资机制、统筹层级和内部制度整合等方面存在明显短板,重大疾病财务保护能力有待提升;
二是功能拓展层虽然发展迅速,但与主体保障层的边界尚不清晰,对多层次体系整体功能的承接作用尚不充分;
三是社会支持层在筹资能力与治理水平方面存在先天不足,难以发挥稳定的补缺作用;
四是多层次体系在顶层设计、信息共享、多部门协同和评估反馈等方面缺乏系统性安排,整体协同性与治理效能有待增强。
五、健全多层次医疗保障体系的着力点
党的二十届四中全会明确提出要“健全多层次医疗保障体系,推进基本医疗保险省级统筹,优化药品集采、医保支付和结余资金使用政策。”这为“十五五”时期多层次医疗保障体系建设确立了明确的改革方向与任务要求。
结合前文理论阐释与现实评估,要实现这一目标,至少需要在统一认识、完善顶层设计与协同治理机制以及分层施策等方面发力。
01深化对健全多层次医疗保障体系的认识,防止概念误读和政策偏移
基于国内外实践经验教训,推进我国多层次医疗保障体系建设,需要确立若干基本认知并转化为广泛共识,从而为政策优化提供稳固的价值基础。
首先,构建多层次医疗保障体系绝非为了转移政府应当承担的疾病医疗保障责任,而是要在坚守公平普惠和托底责任前提下,合理利用市场与社会力量,更好满足人民群众在数量与质量双重维度不断提升的医疗与健康服务需求。从价值目标看,切实提高法定医疗保障制度的统筹保障能力,通过主体保障层解除全体人民的疾病医疗后顾之忧,应当始终是健全多层次医疗保障体系的首要任务。如果主体保障层长期薄弱,其他层次再如何扩展也难以弥补基础公平的缺口,更难以支撑中国式现代化所要求的中国特色医疗保障体系。
其次,健全多层次医疗保障体系应被视为动态演进过程。根据中国式现代化和全体人民共同富裕的目标追求,多层次医疗保障体系建设的实质在于持续提升制度对人民群众医疗保障与健康管理需求的匹配度和回应能力,因此需要基于发展视角,分阶段突出不同层次的建设重点。在当前阶段,首要任务是做实做强主体保障层,通过制度整合和筹资优化提高法定医疗保障的财务保护水平与公平性。
在此基础上,有序培育以市场机制为主导的功能拓展层,为有需要且有支付能力的群体提供差异化、高品质保障。社会支持层的当前任务是聚焦扶危救困,协助夯实基本保障底线,从更长远看,随着法定医疗保障不断完善,可更多围绕制度缝隙和特殊需求,在慢病管理、康复护理、安宁疗护、心理健康等领域提供更具个性化与人文关怀的服务,从而成为健康中国建设中不可或缺的社会支撑力量。
再次,推进多层次医疗保障体系建设须坚持各层次各尽其责、各循其道、各显其长的原则。在实践中,要充分遵循不同层次的制度属性和运行逻辑:主体保障层应突出强制性和公共责任,确保基本保障的普惠性与公平性;功能拓展层应彰显市场在资源配置和风险管理方面的优势;社会支持层应注重发挥社会动员和凝聚力塑造功能。在此基础上,通过制度衔接和治理协同,形成稳定预期与行为激励相容的制度环境。
02完善顶层设计与协同治理机制,增强体系整体协调性
一方面,有必要尽快在国家层面完善多层次医疗保障体系的顶层设计,关键是对各层次进行精准定位并形成明确的制度框架。
为此,可考虑在正在制定的《医疗保障法》中,对多层次医疗保障体系的基本结构、基本原则和各层次核心功能作出统领性规定,并由国务院或国家医保局牵头出台配套政策性文件,进一步细化各层次的制度属性、功能定位、发展目标和治理要求。同时,有必要在充分论证基础上提出若干反映筹资结构、个人负担水平和财务保护成效的核心指标,为中央与地方推进多层次体系建设提供可量化的结构性引导和评估依据。
例如,可参考国际经验并结合我国现实,将政府财政和强制性医疗保险在卫生总费用中的筹资占比稳定在70%左右,引导商业健康保险和其他补充机制的筹资占比适度提升,稳步降低个人现金自付支出占比,使之在中长期降至20%左右。
另一方面,多层次医疗保障体系涉及政府主导、市场主导和社会力量主导三个层次,若缺乏系统性的协同治理机制,难以自然演化出高效的协作格局。
因此,有必要在国家层面建立由医疗保障、财政、卫生健康、金融监管、民政、工会等多部门参与的多层次医疗保障体系建设联席机制,统筹研究重大改革方案,协调处理跨部门政策冲突和监管空白。
在治理工具上,应加快建设支撑协同治理的数字基础设施与数据规则体系,在切实保护隐私和数据安全的前提下,推动基本医保、商业健康保险、医疗互助、慈善救助等信息系统之间的数据标准统一和接口连通,形成覆盖全人群、全生命周期的医疗保障数据基础设施。
03分层施策,精准推进不同层次医疗保障制度建设
首先,夯实主体保障层,围绕提高统筹保障能力和降低灾难性卫生支出两个核心目标,深化法定医疗保障制度改革。
具体而言,应进一步深化职工医保个人账户改革,增强统筹基金的互助共济功能;在优化筹资机制的前提下将居民自愿参保转变为强制或自动参保,降低断保、漏保风险;稳步推进职工医保与居民医保制度整合,缩小不同群体待遇差距;推进基本医疗保险省级统筹,增强区域间风险共担能力。
围绕“保大病、防贫困”的核心目标,可探索将基金责任封顶逐步转变为个人负担封顶,当年度医疗费用自付部分超过个人或家庭可支付能力的一定比例后,对超额部分给予高比例甚至全额补偿;同时,强化对灾难性卫生支出的监测,将降低重病患者家庭实际负担作为法定医疗保障绩效评价的重要指标。
其次,激活功能拓展层,推动商业健康保险高质量发展并更好承接多样化需求。从多层次体系视角看,商业健康保险的关键在于依托市场机制在保障深度、服务质量、产品创新等方面提供升级型补充。为此,政策层面应重点在两个方面发力:
一是坚持“社归社、商归商”,推动商业健康保险回归市场逻辑发展。政府对商业健康保险的支持,应更多聚焦营造公平透明的市场环境、稳定可预期的监管规则以及高质量的数据基础设施。
二是鼓励保险机构立足有需求、有支付能力的目标客户群体,开发体现风险管理与健康服务整合优势的产品组合,重点围绕创新药械可及性、慢性病和多病共存人群的长期健康管理、康复护理和长期照护等领域形成差异化供给进而与医疗服务供给侧改革形成良性互动,提升服务效率和健康管理成效。
再次,规范和引导社会支持层有序发展,使其在补充保障和社会动员中发挥更加稳定、可持续的制度功能。推动工会、行业协会等组织开展的医疗互助在章程治理、风险准备金管理和信息披露等方面实现标准化,并在条件成熟时有序向灵活就业者、新就业形态劳动者等覆盖薄弱群体延伸;完善慈善医疗项目的准入退出与信息披露制度,加强对互联网平台大病救助项目的资质审核和行为监管;在多层次体系框架下,为社会支持层明确制度定位和介入边界,通过在给付顺序、费用分担和信息共享等方面与基本医保、商业健康保险建立衔接规则,使其在防范极端个案风险方面由零散、临时的救助实践转变为可预期、可持续的制度化补充。
总之,多层次医疗保障体系这一中国特色制度话语和安排,旨在系统重塑政府、市场与社会在医疗保障领域的责任结构与功能分工。
面向“十五五”乃至更长远的时期,在坚持政府对医疗保障负主体责任的前提下,通过法律制度与政策工具将主体保障层的制度优势、功能拓展层的市场优势和社会支持层的社会动员优势有机整合,方能建构既能兜牢医疗保障底线、又有效回应多样化与个性化健康需求,并兼具道义与人文关怀的多层次医疗保障体系,为推进中国式现代化和实现全体人民共同富裕提供更加坚实的制度支撑。



|
|
||||