欢迎访问新医改评论 XYGPL.COM 您是第 3566678 位访问者

异常数据引发的医保基金飞行检查

来源:国家医保局  作者:  发布时间:2025-09-29   | |

大数据时代,任何违法违规行为都难逃“数据慧眼”。依托全国统一的医保信息平台,国家医保局精准查处多起异常数据典型案例,做到发现一起、查处一起、整改一起,医保数据对监管的赋能作用持续凸显。

  

神秘未知医生大量开药

  

常规药品数据监测发现,某名医生开具烟酰胺总金额高于全国平均水平200余倍。异常数据引起医保部门关注,迅速组织监管力量对相应医院医保结算数据作重点筛查,发现较多疑点数据,医保基金飞检组随即入驻。

  

检查发现,烟酰胺开方量异常由“数据质量塌方”造成。该院上传的部分住院费用数据,开单医生处未填写真实医生姓名,而是在数据处理中被填充为“未知”。数据上传国家医保信息平台后,该院多位“未知”医生汇总的烟酰胺开方量触发异常报警,暴露定点医疗机构数据填报不规范和数据校验机制缺失的叠加问题。

  

飞检组坚持实事求是,向被检医院及当地医保部门反馈数据问题并要求整改,未作处罚。对检查发现的其他违法违规使用医保基金问题,依法依规作出处理。

  

高龄老人开展辅助生殖

  

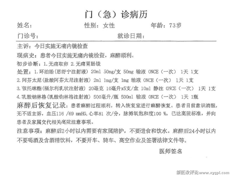
日常数据监测发现,某医院为73岁老人开展“无痛取卵”,另一医院则为86岁老人开展“试管内受精”。发现问题后,医保部门当天派出人员现场核实。

  

  

核实发现,73岁老人本为开展“无痛胃肠镜”,但医生在填写诊断时仅输入“无痛”二字,在下拉选项中误选“无痛取卵”。86岁老人所患疾病本为“肾功能衰竭”,由于首字母“SGNSJ”与“试管内受精”相同,医生在填写诊断时仅输入首字母,又未仔细查看下拉选项,导致错误发生。

  

检查人员现场指出问题,要求定点医疗机构完善数据校验机制,助力医务人员准确填写诊疗信息,向医保部门上传准确数据,避免浪费监管资源。

  

批量开方暴露问题线索

  

医保基金监管数据分析发现,某医生存在一分钟内为不同病人开具多份司美格鲁肽处方情况。医保基金飞检组按线索进驻检查,精准查处涉嫌伪造病历等违法违规行为。

  

检查发现,某医药代表收敛数十人社保卡,使用这些参保人身份到医院就诊,该医生明知其冒名就医,仍长期配合为其开具诊断为糖尿病、二甲双胍用药疗效不佳、建议使用司美格鲁肽的门诊复诊处方。医药代表随后前往某定点零售药店集中刷卡,使用门诊统筹基金购买大量司美格鲁肽注射液。飞检组进一步调取部分参保人历史就诊记录,发现部分参保人从未有糖尿病史或糖尿病用药记录。

  

医院对照检查发现问题开展全面自查,对该医生作出暂停延聘程序、待岗培训和扣罚个人绩效等措施。涉嫌违法问题已移交相关部门进一步查处。

  

男病女治触发逻辑矛盾

  

医保基金监管数据分析发现,某医院百余名男性患者出现宫腔镜使用费项目结算记录,触发性别与诊疗项目逻辑矛盾预警。医保基金飞检组按线索进驻检查。

  

经现场核验医院信息系统和费用清单,问题出在编码对应错误上:医院在录入“输尿管镜”服务项目时,本应正确匹配国家与本地项目代码,生成地方医疗服务项目代码,并上传医保中心用于结算。但实际操作中,却误将“输尿管镜”的本地编码与“宫腔镜”本地编码混淆,导致地方代码关联错误,在医保系统中错误生成了“男性患者接受宫腔镜检查”的异常记录。需要说明的是,患者实际接受的是输尿管镜治疗,相关收费也符合标准,但由于代码对应错误,在数据层面出现了明显矛盾。

  

  

  

医保基金飞检组核查确认医保基金未受损失,要求医院立即整改技术问题。当地医保部门针对定点医疗机构信息化建设组织相关培训,在全市范围内开展自查自纠,进一步推动精准贯标。

  

筑牢数据质量防线

  

上述案例揭示出,部分定点医药机构在日常管理最基础也最关键的环节——数据质量管理上仍存在短板。数据质量稍有偏差,就会自动触发医保警讯,引发医保现场飞检,最终导致医保监管和医药机构管理成本的双重浪费。

  

定点医药机构作为数据质量的第一责任人,要强化数据上传前的严格审核、日常动态校核,发现问题要及时处理,将风险消除在源头。各级医保部门需发挥技术优势,完善智能监控与交叉校验机制,构建问题发现、提醒、处理的闭环管理体系。定点医药机构、医保部门应紧密协作,分别把好“入口关”“监测关”,共同守护群众“看病钱”“救命钱”。

我要评论
   
验证码:  
分享到微信朋友圈
×
打开微信,点击底部的“发现”,
使用“扫一扫”即可将网页分享至朋友圈。