欢迎访问新医改评论 XYGPL.COM 您是第 3563217 位访问者
/01/国家卫健委组建成立
2018年3月,第十三届全国人民代表大会第一次会议审议通过了国务院机构改革方案,国家卫生健康委员会应运而生。

新组建的卫健委内设21个机构,以及2个委管国家局。

各机构围绕主要职能,各司其职,专研相关政策制定与工作部署,合力绘制我国卫生健康事业的发展蓝图,逐渐形成了我国卫生健康体系的三大核心板块,各板块相互衔接、协同支撑,形成闭环式健康管理网络。

/02/众多核心政策相继出台
自成立以来,国家卫健委立足职能定位,系统谋划,相继发布了众多重要政策,推动医疗服务、公共卫生、健康促进等多维度工作形成协同发力的发展格局,为健康中国战略的落地构建起坚实的制度支撑。 其中,医疗服务体系在守护全民健康中扮演着不可替代的枢纽角色。
公立医疗机构:坚持公益性为导向 促高质量发展
2021年6月4日,国务院发布《关于推动公立医院高质量发展的意见》,明确公立医院主体地位,推动其高质量发展,引导加快优质医疗资源扩容和区域均衡布局。同年10月14日,《关于印发公立医院高质量发展促进行动(2021-2025年)的通知》下发,引导推动公立医院发展实现"三个转变、三个提高"。
基层卫生服务:强基提质 织就医疗服务体系"网底"
2015年9月8日,国务院发布《关于推进分级诊疗制度建设的指导意见》,提出建立分级诊疗制度。基层医疗卫生机构服务水平是能否实现分级诊疗的关键。为解决患者"愿意去"、基层"接得住"、大医院"舍得放"以及配套政策"跟得上"的问题,卫健部门各项政策指向四大核心举措。

2025年9月,国务院批复并发布《医疗卫生强基工程实施方案》,要求坚持以基层为重点,着力强基层、固基础、保基本,织牢基层网底,进一步推动分级诊疗体系建设取得显著成效。政策提示基层医疗卫生服务在医改工作中的重要地位,并明确各基层医疗卫生机构功能定位。

公立医疗机构和基层卫生服务机构通过 "上下联动、分级诊疗" 的协同机制,共同成为医疗卫生服务体系的 "双支柱"。
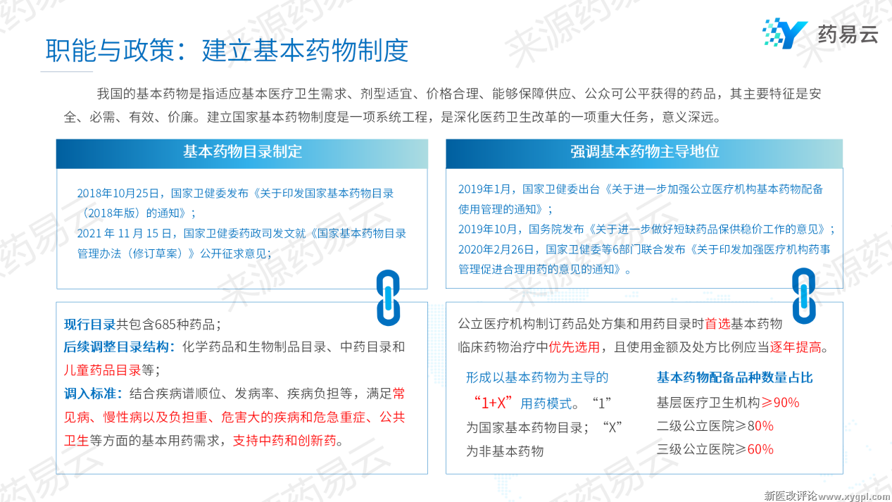
药物政策制定:满足医疗服务需求 规范合理用药
药物作为医疗服务体系的核心要素之一,是疾病预防、诊断、治疗和康复的重要物质基础和必要条件。卫健部门围绕保障药品供应、规范用药行为、提升用药质量等核心目标,推进实施了基本药物制度、药品临床综合评价、合理用药管理、短缺药保供稳价、基层药品联动管理等一系列重要举措。



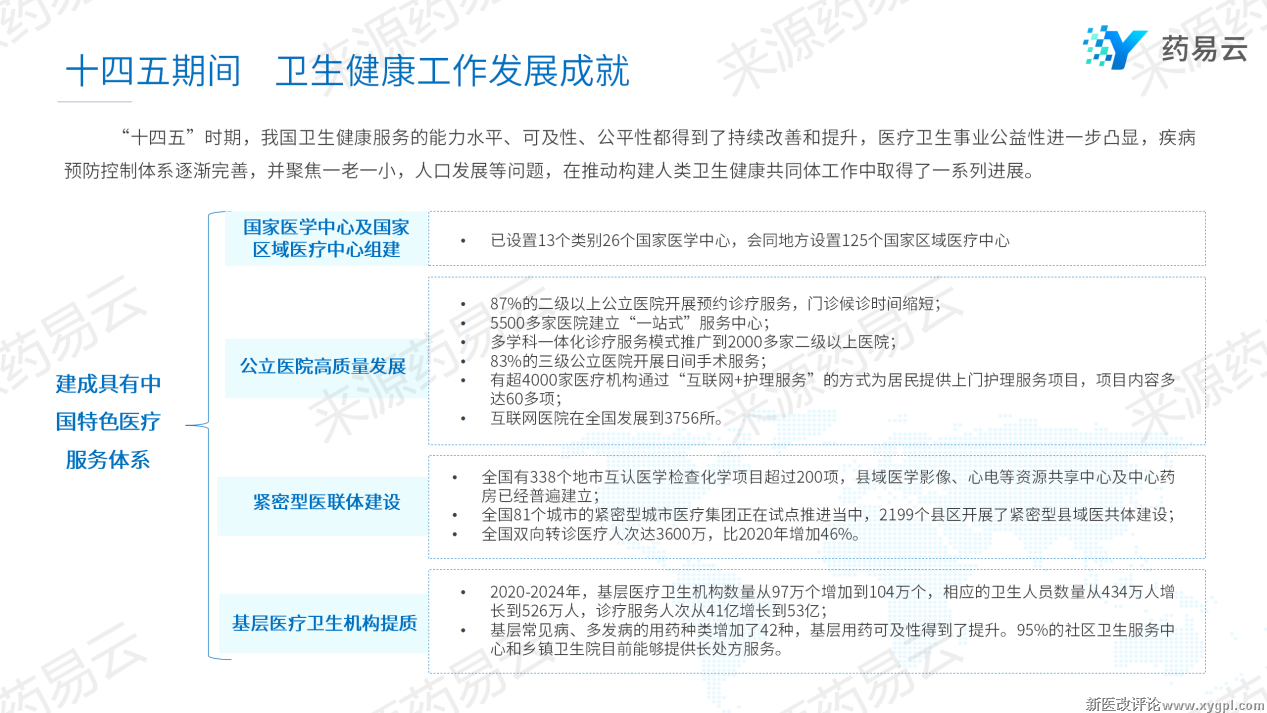
十四五进展:具有中国特色医疗服务体系已建成
2025年9月11日,国务院新闻办公室举行【高质量完成"十四五"规划系列主题新闻发布会】,介绍"十四五"时期卫生健康工作发展成就有关情况。会上,国家卫生健康委主任雷海潮表示,"十四五"时期,我国卫生健康服务的能力水平、可及性、公平性都得到了持续改善和提升,已建成了世界上规模最大的医疗服务体系。

注:本文图片均已授权,为易联招采网整理
|
|
||||