欢迎访问新医改评论 XYGPL.COM 您是第 3726446 位访问者

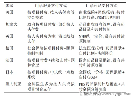
典型国家门诊服务的医保支付方式主要有“总额预算+点数计酬型”“人头付费+绩效激励型”“预算统筹+绩效分配型”及“多元整合型”,门诊药品的支付方式则呈现出“共付+目录管理”“统一补贴+定额共付”“商业主导+市场定价”等差异化路径。
《卫生经济研究》2026年 第3期 2026-03-27
在超高龄社会背景下,照护机构照护风险预防性管理已成为照护质量的核心指标。日本将工业安全领域成熟的危险预知管理(Kiken Yochi Management, KYM)引入介护领域,通过危险预知训练(KYT)与危险预知活动(KYA)建立事故前预测体系。
健康界 2026-03-24
2025年11月1日起,ACA(Affordable CareAct,俗称“奥巴马医保”)注册正式开放,然而令美国人震惊的是,2026年1月1日起每月保费有可能大幅度上涨,这是奥巴马医保自2010年实施以来涨幅最大的一次
经济观察报 2026-03-12

去年新加坡有79万人满65岁,当中有15万人是80岁及以上的年长者。到了2030年,预计约每4人就有1人年龄在65岁以上。
联合早报 2026-03-10
自2000年以来,日本在长寿领域一直处于世界领先地位。根据厚生劳动省(MHLW)及相关研究机构的数据,日本人口的 平均预期寿命 (Life Expectancy)和 健康余命 (Healthy Life Expectancy, 即能够独立、健康生活的年数)均呈现出稳步增长的趋势。
健康界 2026-03-022026年2月,美国国会通过了《Consolidated Appropriations Act, 2026》(CAA),其中包含了对PBM的改革方案,主要内容包括将药企给予PBM的返点100%返还给支付方,返点、折扣与其他费用与药价脱钩,强化独立药店的准入,提高PBM的数据透明度和报告要求等。
Latitude Health 2026-02-13

在日本,这个高度发达的国家,在此之前,女性若需获取此类紧急药物,必须前往医疗机构接受医生诊断并获得处方,费用高达8000日元至2万円(约合人民币400-1000元),且受限于医疗机构的营业时间和地理位置,许多人,尤其是年轻人或偏远地区居民,难以在72小时黄金期内获得药物。
静说日本 2026-02-02
报告特别对中、美、日、欧四大核心市场的罕见病政策进行了系统剖析,为破解药物研发困境、提升患者用药可及性提供了重要参考。
健康界 2026-01-29
在此次旧金山摩根大通医疗健康大会上,Marty Makary 以 FDA 局长的身份亮相,这本身就是一个巨大的信号。
Bio Journey 2026-01-1911月6日,特朗普宣布与礼来(Eli Lilly)和诺和诺德(Novo Nordisk)达成GLP-1减肥药降价协议。表面上,两家药企在价格上做出“重大让步”,但仔细分析,这笔“降价交易”却是一场精心设计的表演——药企大赚特赚,而特朗普则赢得了一个可供宣传的政绩。
“一个生物狗的科普小园”公众号 2025-11-11
很多人以为美国是资本主义国家,所以他们的方方面都很自由很市场,其实并不是。美国医疗行业的管制就很深,而且这些管制已经荒唐到,患者家属要用AI跟医院斗智斗勇的了。
奥派经济学 2025-11-13截至2024年底,60岁及以上人口31031万人,占全国人口的22.0%。2023年全国卫生总费用初步核算为9.06万亿元,占GDP比重为7.2%。老龄化与医疗支出“双升”的背景下,我国医疗体系正面临日益沉重的结构性压力。这一现状与日本在1970年代老龄化率突破7%、医疗费用占GDP突破4%,到1979年达到4.9%的历史节点形成呼应。
民营院长俱乐部 2025-11-10但当我们把目光投向东南亚,一个国土面积仅734平方公里的国家却交出了令人惊叹的答卷:婴儿死亡率从26‰降至2‰,人均寿命从64岁提升至83岁,用50年时间建成全球公认的高效医疗体系。
民营院长俱乐部 2025-11-10自从2025年5月发布行政令要复活第一任期内的最惠国(MFN)价格模式以来,特朗普政府的医药政策对市场一直呈现不确定性。
Latitude Health 2025-11-10近日,联合健康发布三季报,与一季报和中报相比,其出现了企稳的迹象,但净利同比还是大幅下降。2025年三季度,联合健康的营收为1132亿美元,同比上涨了12%,但净利同比下降了61%,为23亿美元。三季报公布后,联合健康的股价持续几天向下盘整,但没有出现大跌,这说明投资者的观望情绪仍然浓厚。
Latitude Health 2025-11-04美国医疗改革的本质是如何降低大型医疗综合体的垄断性,只有拆除其垄断性才能降低医疗开支。就像将药价削减仅限于Medicaid一样,如果监管满足于这种形式上的改革,美国药价不仅不会有真实的下降,反而还会推高总医疗成本,尤其是保费,对降低总医疗成本并没有帮助。
Latitude Health 2025-10-29在过去的20年,通过将保险支付、医疗服务、药品零售整合在一起,大型保险集团已经建立了一个庞大的内部支付体系。整合的目标不仅是做大集团整体营收和利润,也达到了规避监管的作用,通过支付给自己旗下医疗机构和药店更高价格以此提高赔付率,在满足监管考核的前提下,持续有效提升保险集团整体的利润率。
Latitude Health 2025-10-23长期以来,中国市场一直有一种错觉,以为只有医保会强化控费力度,只要被商保覆盖了,医保外的服务和产品就能获得较好的赔付。但随着商保的话语权逐步增长,其对控费的力度会远大于医保。
Latitude Health 2025-10-20个险补贴的大幅削减将对医疗市场造成明显的冲击,主要影响医院、医生和药企,其中以医院受到的损失最大,随着未来10年Medicaid补贴逐步降低,两者叠加对市场形成的调整不可小觑。
Latitude Health 2025-09-29医疗综合体的高额收入以财政为主要来源。随着越来越多的财政资金流入医疗综合体,利益正在逐步固化,美国医疗体系进行真正改革的难度越来越大。
Latitude Health 2025-07-23长期以来,监管对PBM改革的重点是返点(Rebate)和Spread(PBM从保险获得的赔付金额与其支付给药店的差值),但随着返点绝大部分都返还给了保险公司,Spread在国会的多个立法中成为重点,最近美国众议院通过的减税法案就要求在Medicaid下的所有Spread都要取消。
Latitude Health 2025-06-16你以为美国是天堂?你以为美国老百姓退休后的日子都过得有滋有味?美国那个号称世界最大的社保系统正在一步步走向崩溃的边缘! 这事不是我瞎说,连美国社保局自己都承认了,他们那资金池眼看就要干涸了。
古老板的老巢 2025-06-04从2023年开始,随着疫情后的医疗服务需求大爆发,尤其是择期手术的大幅反弹,医疗赔付率(MLR)一直居高不下,MA的医疗赔付率就开始升高,到了2024年各大商保公司公布财报之后,市场就迎来了明显的压力。
Latitude Health 2025-05-19